资讯 
了解行业以及华进新闻资讯。
北京、上海、重庆、杭州、广州、深圳将迎来这些IP改革
2021-12-01
From :

国务院日前印发《关于开展营商环境创新试点工作的意见》(以下称《意见》),部署在北京、上海、重庆、杭州、广州、深圳6个城市开展营商环境创新试点,聚焦市场主体关切,加快打造市场化法治化国际化的一流营商环境,更大力度利企便民。
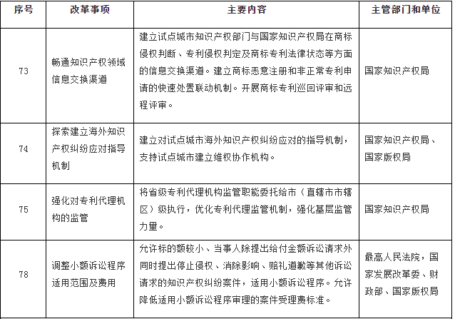
《意见》指出,要以习近平新时代中国特色社会主义思想为指导,立足新发展阶段,完整、准确、全面贯彻新发展理念,构建新发展格局,以推动高质量发展为主题,统筹发展和安全,以制度创新为核心,赋予有条件的地方更大改革自主权,进一步转变政府职能,一体推进简政放权、放管结合、优化服务改革,推进全链条优化审批、全过程公正监管、全周期提升服务,推动有效市场和有为政府更好结合,促进营商环境迈向更高水平,更大激发市场活力和社会创造力,更好稳定市场预期,保持经济平稳运行。 《意见》提出,要进一步破除区域分割和地方保护等不合理限制,清理对企业跨区域经营、迁移设置的不合理条件,破除招投标、政府采购等领域对外地企业设置的隐性门槛和壁垒;健全更加开放透明、规范高效的市场主体准入和退出机制,方便市场主体办理名称登记、信息变更、银行开户、注销等相关手续;持续提升投资和建设便利度,推进社会投资项目“用地清单制”改革,推动分阶段整合规划、土地、房产、交通、绿化、人防等测绘测量事项;更好支持市场主体创新发展,探索适应新业态新模式发展需要的准入准营标准;持续提升跨境贸易便利化水平,推动与部分重要贸易伙伴口岸间相关单证联网核查,开展“组合港”、“一港通”等改革;优化外商投资和国际人才服务管理,加强涉外商事法律服务;维护公平竞争秩序,加强和改进反垄断与反不正当竞争执法,健全遏制乱收费、乱摊派的长效机制;依法保护各类市场主体产权和合法权益,建立政府承诺合法性审查制度和政府失信补偿、赔偿与追究制度;优化经常性涉企服务,推行涉企事项“一照通办”,全面实行惠企政策“免申即享”、快速兑现。 《意见》强调,要坚持放管结合、并重,夯实监管责任,健全事前事中事后全链条全流程的监管机制,在直接涉及公共安全和人民群众生命财产安全的领域,实行惩罚性赔偿等制度。要加快打破信息孤岛,扩大部门和地方间系统互联互通和数据共享范围,推动更多数据资源实现安全高效互通共享。 《意见》要求,要建立改革事项动态更新机制,定期对创新试点工作进行评估,对于实践证明行之有效、市场主体欢迎的改革措施要及时在更大范围复制推广。要坚持稳步实施,在风险可控前提下有序推进创新试点工作走深走实。 其中,知识产权工作相关部署摘编如下: 国务院关于开展营商环境创新试点工作的意见 (摘编) 二、重点任务 (七)更好支持市场主体创新发展。完善创新资源配置方式和管理机制,探索适应新业态新模式发展需要的准入准营标准,提升市场主体创新力。在确保安全的前提下,探索高精度地图面向智能网联汽车开放使用。推进区块链技术在政务服务、民生服务、物流、会计等领域探索应用。探索对食品自动制售设备等新业态发放经营许可。完善知识产权市场化定价和交易机制,开展知识产权证券化试点。深化科技成果使用权、处置权和收益权改革,赋予科研人员职务科技成果所有权或长期使用权,探索完善科研人员职务发明成果权益分享机制。 (十二)依法保护各类市场主体产权和合法权益。构建亲清政商关系,健全政府守信践诺机制,建立政府承诺合法性审查制度和政府失信补偿、赔偿与追究制度,重点治理债务融资、政府采购、招投标、招商引资等领域的政府失信行为,畅通政府失信投诉举报渠道,健全治理“新官不理旧账”的长效机制。完善产权保护制度,强化知识产权保护,开展商标专利巡回评审和远程评审,完善对商标恶意注册和非正常专利申请的快速处置联动机制,加强海外知识产权维权协作。规范罚款行为,全面清理取消违反法定权限和程序设定的罚款事项,从源头上杜绝乱罚款。严格落实重大行政决策程序,增强公众参与实效。全面建立重大政策事前评估和事后评价制度,推进评估评价标准化、制度化、规范化。 首批营商环境创新试点改革事项清单 (摘编) 四、更好支持市场主体创新发展 九、依法保护各类市场主体产权和合法权益 十、优化经常性涉企服务
附件1


Copyright © 2021 华进联合专利商标代理有限公司.All Rights Reserved.粤ICP备12081038号